

在湖南省直中医医院的病床上,周平躺了整整27天。她断了两根肋骨,右距骨骨折。
周平是在株洲市芦淞区人行横道上被一辆小型货车撞伤的。她称,出院后,她不能像往常那样跑和跳,下蹲动作也无法做到干净利索。一到阴雨天,患处就隐隐作痛。她四处求医,湘雅三医院等多家医疗机构曾诊断其患有“创伤性关节炎”“创伤性关节病”。
在周平起诉肇事司机张镖及相关保险公司要求赔偿的交通事故责任纠纷一案中,2024年5月13日,株洲的一家鉴定机构认定她的伤情构成10级伤残,“证据充分”;而2025年9月30日,湘雅司法鉴定中心则鉴定认为不构成10级伤残,理由是“不符合影像学表现”。
两家鉴定机构为何作出不同结论?湖南省司法厅工作人员认为,可能是两次鉴定时间间隔一年余导致。
“医院门诊的‘创伤性关节炎’,与鉴定机构的‘创伤性关节炎’,有各自不同的评价标准。我们只作出鉴定意见,不是最终结论,采不采纳由法官决定。”湘雅司法鉴定中心的鉴定人胡文虎向红星新闻解释。
一审法院认定了原告的医疗费、营养费等,但认为其不构成伤残,后续无诊疗费用,判决保险公司赔偿原告6.3万余元。此后,周平提出上诉,目前本案二审已开庭结束。
▲湘雅三医院2025年11月24日门诊病历有“创伤性踝关节炎”描述
一场交通事故:
人行横道上被撞飞三四米
周平从事了十余年的美容工作,拥有自己的小美容店,收入稳定。事故发生时,她是两个孩子的妈妈,老大上幼儿园大班,老二才一岁余。
2023年3月14日上午9时5分,她送完老大去幼儿园回家,由东往西,正准备通过芦淞区太子路的一条人行横道,一辆公交车停在人行横道前,司机不停按喇叭,催促周平快点通过。周平原本不打算通过人行横道,在催促下心一急,加快脚步上了人行横道。
▲事故现场的肇事车辆
周平向红星新闻记者回忆,就在这时,公交车旁边蹿出一辆小型货车,直直地撞到她身上。周平飞出去三四米,一阵发懵的同时,她又感到身上多处剧烈疼痛。
株洲市公安局交通警察支队芦淞大队作出《道路交通事故认定书(简易程序)》称,张镖驾驶车辆未避让人行横道的行人,致使湘B91***车辆与周平发生碰撞,造成周平受伤。张镖违反了《湖南省实施〈中华人民共和国道路交通安全法〉办法》第三十三条第4项(行经人行横道避让行人),在本次事故中承担全部责任。
120救护车赶到事故现场,将周平送到湖南省直中医医院。门诊病历显示,患者周平因车祸致“浑身疼痛”,其左胸下段、右髋关节及右踝关节明显伴活动受限。
27天后的2023年4月19日,周平出院。出院诊断结果如下:右距骨骨折;左侧第五、六肋骨骨折;双下肺肺挫伤等。
出院后仍感不适
多家医院曾诊断为“创伤性关节炎(病)”
肇事司机张镖告诉红星新闻记者,他是一名窗户安装工。事发地段没有红绿灯,当时公交车司机确实按喇叭催促行人。因为公交车遮挡视线,他没看到人行横道上的周平,“当时我也吓住了,我去医院看过一次伤者,后来赔偿的事就全部交给保险公司。”
对周平而言,痛苦与烦恼,并没有随着出院而结束。
据周平讲述,这场车祸后,她因为伤处反复水肿,处于“休养再休养”状态,工作陷入逐渐停滞。在过去三年的时间里,她无法做出正常人能轻松完成的跑跳动作。从事美容工作时她穿高跟鞋,至今她只敢穿平底鞋。她无法干净利索地下蹲,也不能长时间走路。天气变化时,伤口就隐隐作痛。
“身体恢复到原来的可能性几乎为零。”周平称,因反复疼痛,她不得不反复求医。2023年11月22日中南大学湘雅三医院的门诊病历显示,周平因车祸致右踝疼痛8月余求诊,院方出诊诊断结论为:踝关节痛;右踝创伤性关节炎;右距骨骨折。
影像诊断的结论为:右距骨、右内踝骨髓水肿;右跟腱损伤;右踝关节、跟距关节积液,右踝周围软组织肿胀。
湖南省直中医医院2024年1月13日的门诊病历亦记载,周平因右踝关节起步时疼痛,长时间行走后亦有疼痛不适,不能久站就诊。医院初步诊断结论为:右踝关节创伤性关节病;右侧距骨骨折。
2025年4月,周平因踝关节疼痛到长沙市中医医院就医,医院作出的影像学诊断结果为:右内踝骨髓水肿,距骨内侧少许骨髓水肿。
2025年7月9日,湘雅三医院的门诊病历记载,此时的周平依旧“右踝疼痛两年余”,医院初步诊断其为踝关节痛、右胫距关节骨髓水肿。院方建议其休息,避免劳累,减少踝关节负重及活动。
间隔一年多
两份司法鉴定意见结论不同
周平的丈夫戴先生告诉红星新闻记者,周平受伤后,工作、生活大受影响。肇事车辆购买的是中国平安财产保险公司的车险,周平受伤期间,有理赔员曾到医院探望,后又陆续打了两三次电话提到理赔事项,但因复诊期间周平被医生告知患有“创伤性关节炎后遗症”,该理赔事项未进入实质程序。
2025年5月14日,株洲市芦淞区人民法院受理了原告周平与被告张镖、中国平安财产保险股份有限公司湖南分公司机动车交通事故责任纠纷一案。原告起诉要求判令被告张镖赔偿因交通事故产生的各项损失合计26万余元(包含医疗费、后续治疗费、伤残赔偿金、精神抚慰金等)。
本案中,两家鉴定机构先后作出结论完全不同的《司法鉴定意见书》。
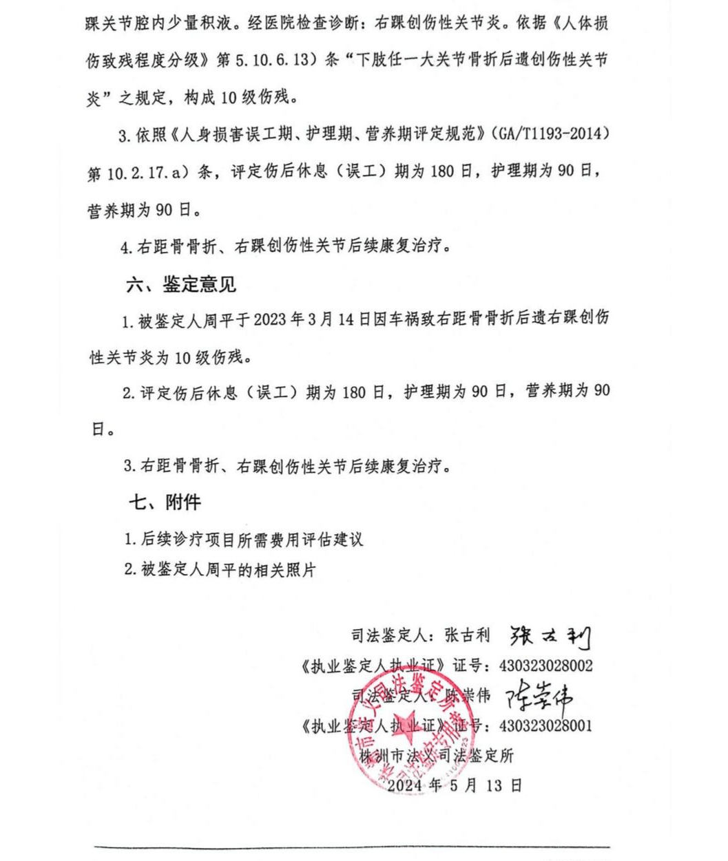
2024年5月13日,株洲市法义司法鉴定所作出的《司法鉴定意见书》称,根据患者周平的受伤史、住院治疗、影像学检查及法医临床检验,被鉴定人周平伤后的临床诊断“右踝创伤性关节炎”“右踝关创伤性关节痛”等,依据充分,予以认定。
▲法义司法鉴定中心鉴定意见
该所审核送鉴资料及法医临床检验,周平因车祸致右侧距骨骨折,经治疗,影像学复查示:右侧胫骨远端、距骨及跟骨轻微骨髓水肿;右踝关节腔内少量积液。经医院检查诊断:右踝创伤性关节炎。依据《人体损伤致残程度分级》第5.10.6.13.条中“下肢任一大关节骨折后遗创伤性关节炎”之规定,构成10级伤残。
湖南省湘雅司法鉴定中心于2025年9月30日作出的《司法鉴定意见书》则称,依照《人体损伤致残程度分级》相关条款规定,周平外伤致右距骨骨折不构成伤残。
▲湘雅司法鉴定中心鉴定意见
红星新闻记者从湖南省司法厅官方网站查询获悉,上述两家鉴定机构,均位于《国家司法鉴定人和司法鉴定机构名册湖南分册(2024年度)》中。
鉴定人出庭:
创伤性关节炎有影像学标准
周平第一次做鉴定时做了核磁共振,第二次做了CT。她根据首次鉴定向保险公司索赔遭拒,为此起诉肇事司机、保险公司。
肇事司机张镖称,周平的第一次鉴定是“私自做的”,第二次鉴定,则是由法院主持,通过双方抽签确定的。4月3日,红星新闻记者联络曾与周平对接理赔事项的中国平安财产保险公司理赔员罗某泽,其未接听电话作出解释。
湖南省司法厅相关部门工作人员解释,并无规定禁止个人对接鉴定机构做鉴定,本案中周平的第一次鉴定,因没有保险公司人员陪同,后期难免产生争议。至于两家鉴定机构为何作出完全不同的结论,该司法厅工作人员认为,可能是两次鉴定时间间隔一年余导致,“如有证据证明鉴定存在违规行为,当事人可以向我们反映。”
红星新闻记者从芦淞法院获悉,本案原本计划适用简易程序审理,后因“案情复杂”,裁定转为普通程序。2025年11月28日本案一审庭审期间,湘雅司法鉴定中心的鉴定人胡文虎作为专家证人出庭。
▲湘雅司法鉴定中心拍摄的CT
胡文虎回答各方提问时称,法医判断创伤性关节炎有影像学标准,创伤性关节炎是由于关节内面的骨折遗留关节面内不平整,通过X线或CT显示关节面不平整,骨折断端硬化,关节间隙变窄等影像学改变,但周平踝关节无此影像学改变。
“医院门诊的‘创伤性关节炎’,与鉴定机构的‘创伤性关节炎’,有各自不同的评价标准。但我们只作出鉴定意见,不是最终结论,采不采纳由法官决定。”胡文虎向红星新闻记者解释。
一审法院认为,公民的健康权应受法律保护。法院认定了原告的医疗费、营养费等,但认为原告不构成伤残,后续无诊疗费用,最终判决中国平安财产保险股份有限公司湖南分公司赔偿原告63835.22元。
周平称,她提出上诉,请求株洲中院应支持相关伤残赔偿金、精神抚慰金、误工费等。目前本案二审已开庭结束,各方仍等待最终判决。